


2024年5月30日,做爱视频 分子植物病理与果实品质安全课题组在微生物领域Top刊物《mBio》上发表题为The GATA transcription factor BcWCL2 regulates citric acid secretion to maintain redox homeostasis and full virulence in Botrytis cinerea的研究论文,揭示了灰霉菌通过调控柠檬酸分泌维持氧化还原稳态和致病力。
灰霉菌(Botrytis cinerea)是一种典型的坏死性植物病原真菌,能侵染超过1400多种植物,无论在田间还是采收后均能对作物造成破坏,进而在农业生产中引发严重的经济损失,目前尚未发现能对灰霉菌形成绝对免疫的植物种质资源,因此深入研究灰霉菌生长发育和致病力的调节机制,对于防治作物灰霉病害具有重要意义。
灰霉菌在寄主表面萌发后,可以形成附着胞、侵染垫等特化的菌丝结构来附着和侵入寄主植物,并且该菌通过分泌有机酸酸化宿主组织、诱导寄主产生活性氧(ROS),从而促进其致病力。然而病原菌酸化能力与ROS、侵染结构发育之间的关系尚不清楚。由BcWCL1和BcWCL2组成的WCC复合体是灰霉菌主要的蓝光受体,已知BcWCL1参与调节灰霉菌应对过度光照、氧化应激和致病力,表明WCC复合体在调控灰霉菌的致病过程中可能起重要作用。然而,对于WCC复合体另外一个组分——GATA型转录因子BcWCL2调控致病力的具体机制未见报道。
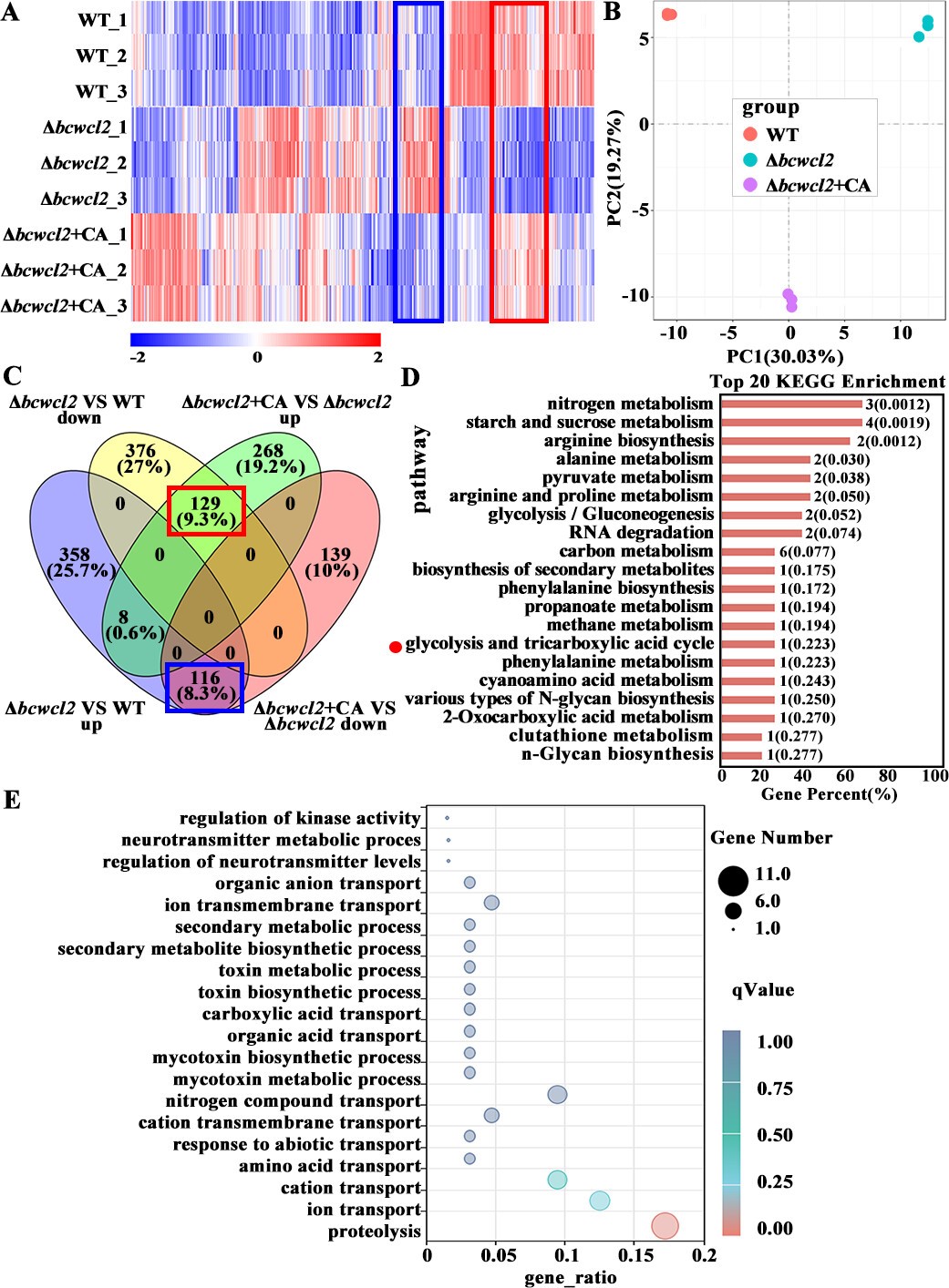
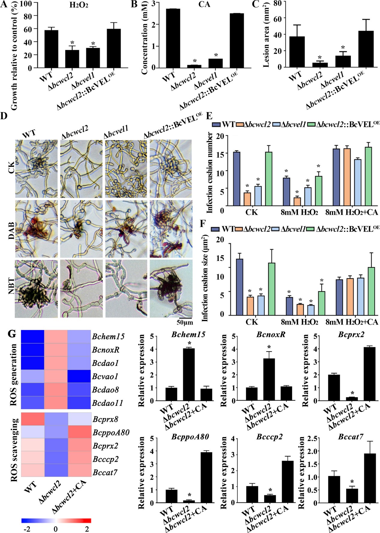
本研究发现BcWCL2的缺失不仅会导致灰霉菌光敏表型丧失,而且Δbcwcl2突变菌株表现出柠檬酸分泌减少、侵染垫发育延迟、菌丝穿透能力减弱和致病力降低的表型(图1)。通过分析接种菜豆叶片48 h后的转录组,发现BcWCL2缺失会导致大规模的转录变化,影响包括ROS合成与清除、外泌蛋白、柠檬酸合成酶和假定的柠檬酸转运蛋白相关基因的表达,而Δbcwcl2侵染寄主时外源添加柠檬酸可以恢复上述参与早期感染过程的基因的表达,表明柠檬酸对灰霉菌致病力的影响至关重要(图2)。同时,灰霉菌全局性调节因子Bcvel1已知能参与调节柠檬酸分泌、组织酸化、次级代谢、以及致病力,本研究则发现Bcvel1在Δbcwcl2中下调表达,但在Δbcwcl1中的表达不受影响,进而通过ChIP-qPCR和EMSA实验表明,BcWCL2可以响应外源H2O2诱导,富集到Bcvel1启动子区结合,而在Δbcwcl2菌株中过表达Bcvel1可以恢复侵染垫的形成和增强致病力(图3,4)。总之,BcWCL2可通过调控全局调节因子Bcvel1的表达,影响柠檬酸分泌和氧化还原平衡,进而在灰霉菌生长发育和致病过程中发挥重要作用。

图1 灰霉菌光受体异源复合物WCC的蛋白成员BcWCL2和BcWCL1对致病力和响应氧化应激能力的影响程度不同

图2 灰霉菌BcWCL2缺失及外源补充柠檬酸对转录组基因表达的全局性影响

图3 BcWCL2能通过直接调控Bcvel1表达响应活性氧胁迫

图4 BcWCL2调节柠檬酸分泌并维持氧化还原平衡
综上所述,本研究揭示了灰霉菌GATA型转录因子BcWCL2不仅可以作为光受体复合物WCC的成员发挥感受光信号的作用,还能独立地调节柠檬酸分泌和致病力,为研究酸化型植物病原真菌的致病机制提供了新的理论依据。有趣的是,微生物调节酸/碱环境与氧化还原稳态的能力,在许多动、植物病原菌致病过程中都发挥了重要作用,目前课题组还在继续聚焦于灰霉菌中柠檬酸代谢和转运的具体途径,更深入理解灰霉菌酸化机理及其对致病性的影响机制,为合理地制定病害控制措施提供理论借鉴。
做爱视频 为该论文的唯一完成单位,做爱视频 博士研究生任纬恒为论文第一作者,许玲教授和朱品宽副教授为论文的共同通讯作者。该研究得到了国家自然科学基金(No.32061133006,31972121)和上海市自然科学基金(No.21ZR1421600)的资助。